Rapidly change the shape of the FE mesh without severely sacrificing the mesh quality and create, edit, and apply
shapes for subsequent design optimization studies.
Create weld points at a predefined pitch distance so that the model build process can continue without the need to
wait for the published weld data from CAD. Autopitch is useful when working with elements, not geometry.
The Design Space environment is dedicated to topology optimization model build and setup. It facilitates rapid model creation by generating
the voxel design space for a number of different use cases.
Many essential utility tools using HyperWorks-Tcl have been developed over the years to support Aerospace customers. A few tools have been collected and upgraded to
be compatible with this release.
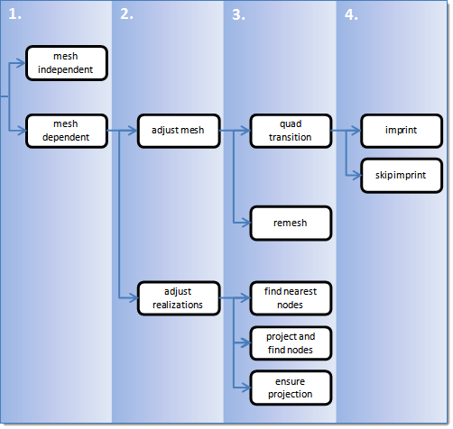
Overview of the line connector realization process and methods.
The following flow chart outlines a four-stage process used to select the best
routine for line realization. Figure 1.
Select the realization type.
mesh independent
Use for realizations that do not need any mesh changes for the body
of the realization, and the connection is primarily defined via a
solver-specific card or 0D elements, such as LLINKs for PAM-CRASH. Figure 2.
During the realization, the solver-specific connection is created.
For example, for the PAM-CRASH LLINK,
all necessary solver-specific cards are created along with the
realization.
mesh dependent
Use for all other cases.
If mesh dependent is selected, you must decide whether
to adjust the mesh or the realization.
adjust mesh
Projection is done in a perpendicular way, and the mesh must be
adapted to the projection points.
adjust realization
The mesh will not be modified, at the expense of non-normal or
incomplete realizations. Many realization types are defined with
head elements attached to body elements. In the case of these
realization types, the head elements realize the connection without
modifying the mesh, and the body elements are created in a normal
direction.
Select a method for performing adjustments.
Adjust Mesh
remesh
Connects the weld to the links using snap and split
capabilities.
Note: Remesh does not look for a
correct t-edge in the case of a quad realization.
This option only ensures that the weld and the mesh
have a proper node to node connection in the
position of the projection point.
Figure 3.
quad transition
Creates perfectly shaped quad elements around the
projection line. The quad size is determined by the
average mesh size. From one projection point to the
next, exactly one pair of elements is created. You can
also use this option to create lines from quad elements
and realize the connections to the links through
perfectly modeled t-edges.
For line quad transitions, the automatic snapping and
feature detection option, Allow
Snapping, is activated. This prevents
the creation of elements that are too small and ensures
that the geometry is not modified too much.
Free edges and features with an angle greater than 25°
are always taken into account. If smaller feature angles
should be considered, decrease the value in the Feature
Angle field under the Behavior heading. Feature angles
smaller than 5° will not be considered at all.
By default, snapping is allowed by a distance of one
third of the quad pattern element size. In the case of a
predefined quad pattern element size of 10.0, the outer
nodes can snap to features in a distance of 3.3. The
algorithm also tries to snap all three nodes of a quad
pattern or none.
Adjust Realization
find nearest nodes
Searches for the nearest nodes within the given
tolerance, making it possible to connect t-joints and
similar areas. This option is very useful in situations
where the connectors are not positioned perfectly. These
realizations are allowed to be non-normal.
Find nearest nodes does not do any projection.
Note: If
the connector points are close to each other and two
of these points find the same closest nodes, the
connector fails.
Figure 4.
project and find nodes
Requires a valid projection onto the link entities in
the first step. In the second step the nodes closest to
the projection points will be used for the connection.
If a projection (connector tolerance) is not possible,
the realization fails. Because a non-normal projection
for lines is always allowed, the results will be exactly
the same as the results for find nearest
node.
Note: The realization fails when
the connector points are close to each other, and
two of these points find the same nodes.
Figure 5.
Ensure projection
The minimum condition for the realization is a possible
normal projection. The realization will be performed in
the direction from one projection point to the next. If
the projection point is coincident with a shell node
they will be equivalenced. Figure 6.
Note: Ensure projection can lead to incompletely
defined connections from a solver perspective unless
the connector positions are not aligned to the mesh.
The advantage of this projection method is the exact
determination of the projection points.
If you selected quad transition in step 3, you must
select whether to imprint or skip imprint.
imprint
When creating mesh-dependent realizations with quad transitions, the
quad transition meshes can overlap and disturb each other if more
than one set of connectors is created too close to each other. The
imprint option reconciles such transitions with each other and
modifies the underlying mesh to match the results to create a final
result that is seamless and properly meshed.
The option Resolve Conflicts is activated by
default, enabling smaller imprint conflicts to be automatically
resolved when connectors are realized. Overlapping elements are
released, and a normal remesh of that area is performed as long as
the overlapping area is smaller than half the regular quad
transition element size.
The size of the imprint can be determined using the pitch size
(use pitch size) or using the average
size of the underlying mesh (use avg. mesh
size). If you want to define a specific imprint
size, select user input size. Figure 7.
skip imprint
Prevents the last step of quad transition from being performed.
Instead, the component ^conn_imprint is created, which contains the
element pattern. These elements can be modified and manually
imprinted later using the Connector Imprint panel.
Skip imprint enables you to realize such mesh-dependent realizations
in very complex areas of the model where the automatic imprint fails
because of issues such as conflicting lines.
The size of the imprint can be determined using the pitch size
(use pitch size) or using the average
size of the underlying mesh (use avg. mesh
size). If you want to define a specific imprint
size, select user input size.