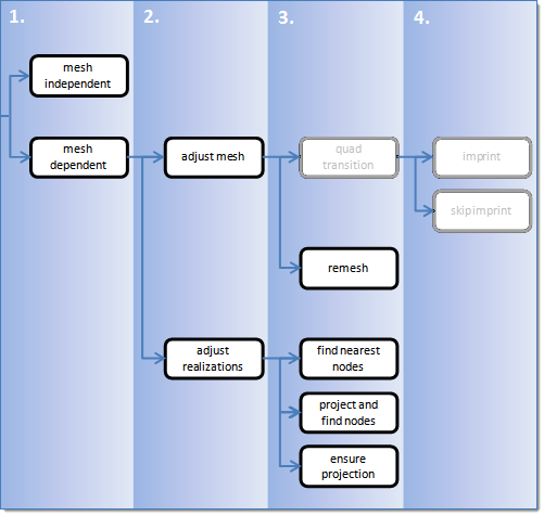
Area Realization Methods

Overview of the area connector realization process and methods.

Each test point can be considered as a single spot. The methods are the same and the results look identical.


Figure 1.