Object Hierarchy

Overview of object hierarchy for HyperView, HyperGraph, HyperWorks Desktop, MotionView, MediaView and TextView.

Click on a name to view the detailed command list for a particular class.

HyperView

Figure 1. Class Hierarchy for HyperView Tcl/Tk Commands
Note:

poIModel refers to HyperView (animation client).

poITextAttribute can be used in poINote and poILegend.

poILegend can be used in poIContourCtrl, poITensorCtrl, and poIVectorCtrl.

HyperView - Upfront Data Loader

Figure 2. Class Hierarchy for HyperView - Upfront Data Loader Tcl/Tk Commands
Note:

poIModel refers to HyperView (animation client).

poITextAttribute can be used in poINote and poILegend.

poILegend can be used in poIContourCtrl, poITensorCtrl, and poIVectorCtrl.

HyperGraph

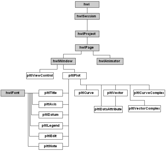
Figure 3. Class Hierarchy for HyperGraph Tcl/Tk Commands

HyperWorks Desktop, MotionView, MediaView, TextView

Figure 4. Class Hierarchy for HyperWorks Desktop, MotionView, MediaView, and TextView Tcl/Tk Commands