Multi-model Result Plotting
HyperView allows for plotting (contour, iso, vector, or tensor) across multiple overlaid models.

Figure 1. Example showing contour plotting across multiple models
- Contour/Iso/Vector/Tensor panels
- Notes/Measure/Query panels (all queries and advanced queries will be made on a per model basis)
- Result View of the browser
In order to enable results on multiple overlaid models, the legacy behavior has been modified in the following areas:
- Caching policy
-
When you create a results cache from a panel or browser, it creates a cache for every model that participated in the result plots and it will be listed in the browser for each model separately. HyperView will internally maintain a record of related caching entities. When the saved cache is deleted from the panel or browser, it will also be cleared from the browser list for each model.

Figure 2. Results Browser with Cached Results displayed- If an overlaid model does not participate in contour plot, then a cache entity will not be created for that model.
- If contour is plotted and cached across several models and one or some of the models are later deleted, the cache entity will remain on the models which were not deleted.
- Opening legacy session/report templates with overlaid models
-
When a legacy session file containing multiple overlaid models with results plotted is opened in HyperView, then:
- If the same results are plotted across all the models, all of the results will be retained and displayed upon opening.
- If there is a mismatch between the results, only the results of the current model will be retained. A message will be posted to the log informing you of this at the time of opening.
- Copy and overlay of windows or pages
-
In both of the cases below, the incoming model will not be made current.
- If the overlaid (source) window/page contains a result plot that matches the target window/page, then both results will be retained and displayed in the target window/page.
- If the overlaid (source) window/page contains a result plot that does not match the target window/page, then on overlay only the results plotted on the target window/page will be retained. The overlaid model will be shown in component (part) color without results.
- Report template overlay on window/page containing results
-
In both of the cases below, the incoming model will not be made current.
- If the report template contains a result plot that matches the plot on the target window/page then both results will be retained and displayed in the target window/page.
- If the report template contains a result plot that does not match the target window/page, then on overlay only the results plotted on the target window/page will be retained. The overlaid model will be shown in component (part) color without results.
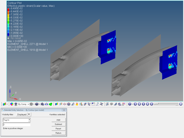
- Extended selection by contour option
-
For overlaid models, this selection method will work on a per model basis. For example, if you want to select elements using the Extended Entity Selection -- By Contour method and you search for Top N with N=2, HyperView will select four entities (two entities for each model).

Figure 3. - Model info
-
The model info note has been changed to display information regarding all overlaid models in a concise manner. The Templex expression has also been changed.
- Edit legend
-
A new By Model option has been added to the Edit Legend dialog. This option allows you to display the maximum and minimum legend values for each overlaid model separately.
- Derived results
- Derived results must be now created for each model separately. This has been changed in the case of copy/overlay and report template overlay.