Area Realization
Overview of the area connector realization process and methods.
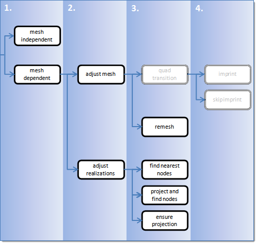
Area Realization Process
Overview of the area realization process.

Figure 1. Area Realization Process
Overview of the area connector realization process and methods.
Overview of the area realization process.
