Area Realization

Overview of the area connector realization process and methods.

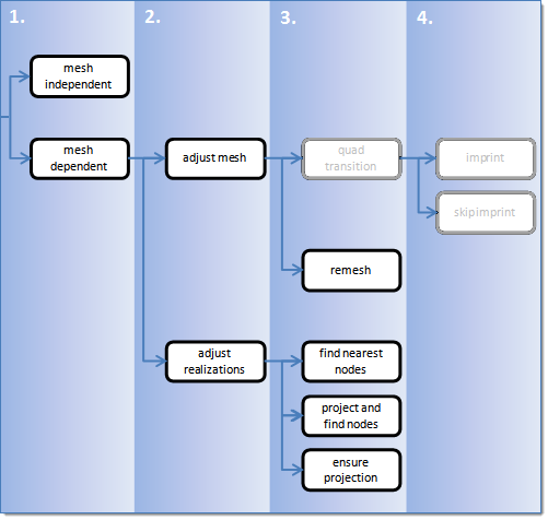
Area Realization Process

Overview of the area realization process.

Each test point can be considered as a single spot. The methods are the same and the results look identical.
Note: The quad transition is not yet implemented for area connectors, even though the panel offers these options. Instead of quad transition, a simple adjust realization – ensure projection is performed.


Figure 1. Area Realization Process